Förnybar energi och dess betydelse har blivit en het debattämne världen över. Många länder och konsumenter går mot att använda förnybar energi i större utsträckning, medan andra kämpar för att behålla de gamla energikällorna.
I den här artikeln kommer vi att utforska fördelarna med förnybar energi och gå igenom olika energikällor som används idag. Vi kommer också att klargöra skillnaden mellan förnybar energi och fossilfri energi.
Förnybar energi är en energikälla som aldrig tar slut. Det är en källa som kontinuerligt förnyas och inte skadar vår planet.
Förnybar energi lämnar inte heller några farliga restprodukter eller föroreningar efter sig. Dessutom påverkar den inte naturen negativt eller bidrar till den globala uppvärmningen.
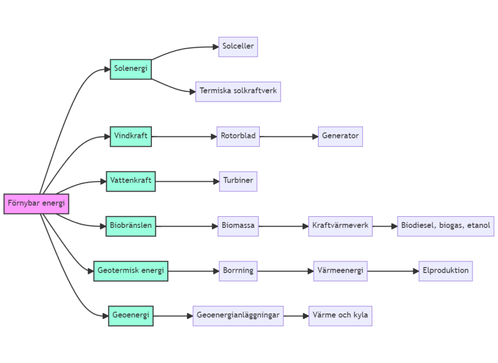
Olika typer av förnybara energikällor Det finns flera olika förnybara energikällor, och faktum är att alla dessa är beroende av solen. Solen spelar en avgörande roll för vår förmåga att utvinna förnybar energi. Nedan beskriver vi några av de vanligaste typerna av förnybar energi.
Solenergi är en oerhört kraftfull energikälla. Om vi kunde utnyttja all den solenergi som solen avger på bara en timme skulle vi ha tillräckligt med el för att täcka hela mänsklighetens behov.
Det finns två huvudsakliga sätt att utvinna el från solen: genom solceller eller genom termiska solkraftverk.
Solceller är den vanligaste metoden och kan installeras både för privat bruk och i stora solcellsparker för att förse stora områden med elektricitet. Solceller fångar upp solens strålar och omvandlar dem direkt till elektrisk energi. Ju fler solceller som kopplas samman, desto mer el kan genereras.
Termiska solkraftverk använder sig av solens värme för att värma vatten till ånga, som i sin tur driver en turbin och genererar el. Dessa solkraftverk är vanliga i öknar och andra solrika områden där de kan utnyttja den kraftfulla uppvärmningen.
Vattenkraft är en kraftfull energikälla. El genereras genom att vattnet strömmar från en högre nivå till en lägre och driver en eller flera vattenturbiner som i sin tur driver en generator.
Vattenkraft utvinns vanligtvis i vattenkraftverk som byggs vid naturligt strömmande vatten. För att minska störningen av det naturliga djur- och fisklivet i vattnet, såsom lax, konstrueras ofta laxtrappor bredvid vattenkraftverken. Detta är för att minimera påverkan på ekosystemet.
Det finns dock fortfarande utmaningar med vattenkraftens påverkan på miljön. Människans behov av vattenkraft har påverkat naturen genom att störa det naturliga flödet. Forskning pågår dock för att utveckla förnybar energi från vågor, tidvatten och strömmar.
Vindkraft blir allt vanligare som en förnybar energikälla. Den kan producera stora mängder el på kort tid, men det kräver givetvis att det blåser tillräckligt.
Vindkraftverk består av höga torn med rotorblad som fångar vinden och får dem att rotera. När rotorbladen snurrar sätts en generator igång och elektricitet genereras.
För att vindkraftverket ska vara effektivt behövs stora ytor och jämn vindfördelning. Ju större rotorblad, desto mer energi kan vindkraftverket generera. Det finns ett stort intresse för att bygga vindkraftsparker till havs där vindarna är mer konstanta, men dessa kan ha negativa effekter på djur- och fågellivet.
Biobränslen utvinns genom att bränna biomassa, växter eller restprodukter från skogs-, pappers- eller livsmedelsindustrin i kraftvärmeverk. Biobränslen kan vara biodiesel, biogas eller etanol. Förbränningen kan också användas för fjärrvärme.
När biomassa bränns frigörs koldioxid, vilket inte är klimatneutralt. Trots det betraktas biobränslen fortfarande som koldioxidneutrala eftersom biomassa nyligen har absorberat koldioxid under tillväxten.
Det finns vissa negativa aspekter med produktionen av biobränslen, såsom behovet av stora markytor som kan tränga undan och skada naturliga livsmiljöer för både djur och växter. Å andra sidan är det positivt att produktionen kan återvinna avfall som annars skulle slängas, och det kan användas för värme, el och bränsle.
Långt ner i jorden finns enorma värmeenergiresurser. Denna värme kan användas för uppvärmning och till och med elproduktion genom geotermisk energi.
Jordens inre kärna är över 5000 grader varm och består av flytande metall. Det behövs inte borras så djupt för att nå höga temperaturer. Redan några kilometer ner i jorden kan temperaturen vara över 100 grader.
För att utvinna geotermisk energi för elproduktion borras djupt ner i marken. Varmvatten pumpas upp och används för att generera energi och el. Efter att vattnet har avgett sin värmeenergi pumpas det tillbaka i marken och värms upp igen för att kunna användas på nytt.
Geoenergi är solenergi som lagras i marken, berggrunden och grundvattnet. Solenergi kan nå ner flera hundra meter i marken och påverkas inte av årstidsvariationer.
Geoenergianläggningar används för att både värma och kyla hem. Under vintern utvinns värme från marken när jorden och bergen kyls ned. Denna värme används sedan av en värmepump för att värma upp hushållet.
Bergvärme är den vanligaste formen av geoenergi. Vid användning av bergvärme som uppvärmningssystem utvinns värme ur marken, vilket fungerar som en värmekälla för en värmepump som ger värme till hemmet. Bergvärme är ett slutet system och kräver minimalt underhåll. Det är en förnybar energikälla eftersom den utnyttjar solenergi som redan lagras i marken.
| Förnybar energikälla | Beskrivning | Fördelar |
|---|---|---|
| Solenergi | Utvinns från solens strålar genom solceller eller termiska solkraftverk. | Oändlig energikälla, inga farliga restprodukter, minskar koldioxidutsläpp. |
| Vindkraft | Genererar el genom att fånga upp vindens kraft med rotorblad som driver en generator. | Oändlig energikälla, minskar koldioxidutsläpp, snabb elproduktion. |
| Vattenkraft | El utvinns genom att vatten strömmar från en högre till en lägre nivå och driver turbiner. | Oändlig energikälla, minskar koldioxidutsläpp, bidrar till vattenreglering. |
| Biobränslen | Bränns biomassa i kraftvärmeverk för att producera biodiesel, biogas eller etanol. | Koldioxidneutral, återvinner avfall, kan användas för värme och elproduktion. |
| Geotermisk energi | Värmeenergi utvinns genom att borra djupt ner i jorden och använda värme från jordskorpan. | Förnybar energikälla, minskar koldioxidutsläpp, kan användas för uppvärmning och elproduktion. |
| Geoenergi | Solenergi lagras i marken och används för värme och kyla genom geoenergianläggningar. | Effektiv uppvärmning och kylning, förnybar energikälla, minskar energikostnader. |
Sverige använder sig av flera typer av energikällor, inklusive kärnkraft. Faktum är att kärnkraften står för 40% av Sveriges totala elproduktion.
Förutom kärnkraft används också flera förnybara energikällor i Sverige, såsom vattenkraft, solkraft och vindkraft. Geoenergi, särskilt genom bergvärme, används också i stor utsträckning.
Kärnkraft och vattenkraft är de största energikällorna i Sverige. Vattenkraft står för cirka 40% av den totala elproduktionen.
Förnybar energi kommer från källor som kontinuerligt förnyas naturligt och aldrig tar slut. Fossilfri energi innebär att elen inte produceras direkt från fossila bränslen som olja, kol eller gas, men det betyder inte nödvändigtvis att den är förnybar.
Kärnkraft är ett exempel på en fossilfri energikälla, eftersom det utvinns ur naturligt förekommande uran. Men uran är inte en förnybar resurs och kommer att ta slut i framtiden.
Fördelarna med förnybara energikällor Det finns många fördelar med att använda förnybara energikällor för el- och värmeproduktion. Här är några av dem:
Vilken förnybar energikälla som är bäst beror på olika förutsättningar. Om man bor i ett soligt land kan solenergi vara mest lämpligt, medan vindkraft kan vara fördelaktigt i områden med starka vindar. Valet av energikälla bör anpassas efter de lokala förutsättningarna.
För närvarande anses utvinning av energi från kärnkraft vara relativt riskfritt. Kärnkraft är pålitlig och har låga koldioxidutsläpp. Men det är inte en förnybar energikälla, och det är viktigt att komma ihåg att uran är radioaktivt och giftigt. Vid en olycka i ett kärnkraftverk kan stora områden bli obrukbara och människor samt djurliv kan påverkas negativt.
Förnybar energi spelar en avgörande roll för att minska vårt beroende av fossila bränslen och bekämpa klimatförändringar. Genom att välja förnybara energikällor kan vi bidra till en hållbar framtid för kommande generationer.
Fördelarna med förnybar energi inkluderar att den aldrig tar slut, inte lämnar farliga restprodukter eller föroreningar, bidrar inte till global uppvärmning och minskar beroendet av import av fossila bränslen.
Solenergi är den vanligaste energikällan för att producera egen el. Genom installation av solceller på tak eller mark kan man generera sin egen el med hjälp av solens strålar.
Förnybar energi kommer från källor som kontinuerligt förnyas och aldrig tar slut, medan fossilfri energi inte produceras från fossila bränslen som olja, kol eller gas. Dock betyder inte fossilfri energi att den är förnybar, till exempel kärnkraft som använder uran.
Den bästa förnybara energikällan beror på lokala förutsättningar. Solenergi är effektiv i soliga områden, medan vindkraft är fördelaktig där det blåser mycket. Det bästa valet beror på specifika förhållanden och resurser.
Kärnkraft anses vara relativt riskfri idag. Det är en pålitlig energikälla med låga koldioxidutsläpp. Men det är inte förnybart och uran, som används i kärnkraftverk, är radioaktivt och giftigt. En olycka i ett kärnkraftverk kan ha allvarliga konsekvenser för miljön och människors hälsa.