Normal elförbrukning villa

Inledning

Elförbrukning är ett ämne som ofta diskuteras, särskilt bland villaägare. Mängden el som används kan variera mycket mellan olika hushåll. I den här artikeln kommer vi att dyka djupare in i ämnet elförbrukning, undersöka vad som mest påverkar den och titta på genomsnittliga siffror för elförbrukning i villor.

Förståelse av normal elförbrukning i en villa

För att börja, låt oss definiera vad som betraktas som en “normal” elförbrukning för en villa. En villa som använder el för uppvärmning och vattenanvändning förbrukar omkring 20 000 till 25 000 kWh per år, vilket motsvarar ungefär 1 500 kWh per månad. Om alternativa värmekällor som fjärrvärme eller pellets används minskar denna siffra till omkring 5 000 kWh per år. Uppvärmning tar den största andelen av elförbrukningen, och det är därför den genomsnittliga förbrukningen blir mycket lägre när man inte använder el för uppvärmning.

Det är också viktigt att notera att elförbrukningen kan variera stort baserat på en rad faktorer, inklusive hushållets storlek, användningsmönster, effektiviteten hos de elektriska apparaterna, och energieffektiviteten av själva byggnaden. För att ge ett exempel kan en större familj som bor i en större villa förväntas använda mer el än en mindre familj som bor i en mindre villa.

Elförbrukning villa

Varierande elkostnader

Den genomsnittliga kostnaden per år och månad varierar kraftigt eftersom elpriset är ganska volatilt och skiljer sig beroende på var i landet du bor.

Enligt data från januari, låg snittpriset för el på cirka 269,02 öre/kWh i Mellansverige vid slutet av 2022. Den totala elkostnaden för en villaägare med ett snittpris på 269,02 öre/kWh som använder cirka 20 000 kWh/år uppgick till ungefär 53 000 kr, inklusive elnätsavgifter, energiskatter, elpris och moms.

Säsongsmässiga skillnader i elkostnad

Elpriset för en villa varierar avsevärt över året, med lägre priser på sommaren och högre på vintern. Generellt används mer el på vintern än på sommaren, när det är varmare ute.

För villaägare som använder el för uppvärmning innebär varmare väder mindre behov av uppvärmning. Personliga vanor och mängden el du använder kan också ha stor inverkan på elpriset över året.

Årliga skillnader i elkostnad

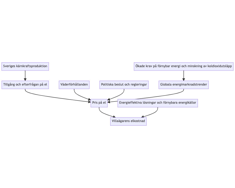
Elpriset för husägare är ständigt under förändring. Vissa år svänger det mycket, medan det under andra perioder är mer stabilt. Elpriset påverkas av tillgång och efterfrågan. Vid hög efterfrågan och låg tillgång stiger priset, medan det sjunker vid låg efterfrågan och hög tillgång.

Många faktorer kan påverka tillgången på el. I Sverige är kärnkraft en betydande energikälla. Över tid har flera av Sveriges kärnkraftverk stängts ner eller minskat sin produktion, vilket har lett till en ökning av efterfrågan som överstiger tillgången, eftersom det ännu inte finns någon storskalig elproduktion som kan möta denna ökade efterfrågan.

Detta har resulterat i stora svängningar i elpriset de senaste åren. Dessutom kan väderförhållanden, som ovanligt kalla vintrar eller varma somrar, skapa tillfälliga toppar i efterfrågan som också påverkar priserna.

Elförbrukning över tid

Elpriset för husägare är ständigt under förändring. Vissa år svänger det mycket medan det under andra perioder håller sig stadigare. Det som påverkar elpriset är tillgång och efterfrågan. Vid stor efterfrågan och sämre tillgång stiger priserna. Det kan ske vid till exempel torra somrar när vattenkraftsproduktionen minskar eller vid mycket kalla vintrar när efterfrågan ökar.

År Snittkostnad för el (öre/kWh)
2017 51
2018 56
2019 54
2020 58
2021 60
2022 57

Slutsats

Att förstå och hantera sin elförbrukning är av yttersta vikt för att kunna hantera och effektivisera sin ekonomi, särskilt när vi bor i villor där energiförbrukningen kan vara betydligt högre. Genom att ha en inblick i hur mycket el en villa normalt förbrukar, vilka faktorer som påverkar elförbrukningen, samt hur den varierar över tid och över året, kan villaägare göra mer informerade beslut när det gäller sin energianvändning.

Det är också viktigt att vara medveten om de kostnader som är kopplade till elförbrukningen, inte bara det direkta priset för el, utan också skatter och avgifter. Dessutom bör villaägare vara uppmärksamma på de förändringar i elpriset som kan ske över tid och anpassa sitt beteende och användning efter dessa förändringar för att maximera energieffektiviteten och minimera kostnaderna.

Frågor och svar

Elkostnaden för en villa varierar beroende på faktorer som storlek på hushållet, uppvärmningssystem och elpriser. Generellt sett kan en villa som använder el för att värma hus och vatten förvänta sig en genomsnittlig elkostnad på cirka 20 000 till 25 000 kWh per år.

Uppvärmningssystemet spelar en stor roll i elkostnaden för en villa. Till exempel, om du använder direktverkande el för uppvärmning, kan kostnaderna vara högre jämfört med fjärrvärme eller pellets. Att överväga alternativa energikällor som solenergi eller värmepumpar kan bidra till att sänka elkostnaderna på lång sikt.

Elpriset påverkas av flera faktorer, inklusive tillgång och efterfrågan på el, bränslepriser, regleringar, väderförhållanden och internationella marknadsförhållanden. Även lokala faktorer som elnätsavgifter och skatter kan påverka elkostnaden.

Det finns flera sätt att minska elkostnaderna i en villa. Du kan förbättra isoleringen för att minska värmeförluster, byta till energieffektiva apparater och belysning, använda smarta termostater för att optimera uppvärmningen och överväga att producera egen förnybar energi med solpaneler. Att vara medveten om din elförbrukning och ändra vanor kan också bidra till att sänka elkostnaderna.

Ditt elavtal kan påverka elkostnaderna. Genom att välja rätt elavtal för din situation och jämföra olika erbjudanden kan du hitta ett avtal med lämpligt pris och villkor. Det kan vara värt att överväga fastprisavtal för att undvika prissvängningar eller gröna elavtal för att stödja förnybar energiproduktion.