Solceller bostadsrättsförening

Ett steg mot en hållbar framtid

Det finns alltmer intresse för att investera i förnybar energi. Ett exempel är användningen av solceller, en teknik som blir alltmer populär bland bostadsrättsföreningar. I den här artikeln ska vi titta på varför och hur bostadsrättsföreningar kan dra nytta av solceller.

Varför solceller för bostadsrättsföreningar?

Solceller erbjuder en rad fördelar som gör dem till ett utmärkt alternativ för bostadsrättsföreningar som vill investera i förnybar energi.

  1. Ekonomiska Fördelar: Solceller kan generera el som kan användas för att driva gemensamma områden, vilket kan resultera i betydande besparingar på elräkningarna.

  2. Miljömässiga Fördelar: Genom att använda solenergi bidrar bostadsrättsföreningar till att minska koldioxidutsläppen och främja en mer hållbar framtid.

  3. Ökat Fastighetsvärde: Fastigheter med solcellssystem har visat sig vara mer attraktiva för potentiella köpare, vilket kan öka fastighetens värde.

Solceller bostadsrättsförenig

Att tänka på vid installation av solceller i bostadsrättsföreningar

För att dra full nytta av fördelarna med solceller, finns det några saker som bostadsrättsföreningar bör tänka på.

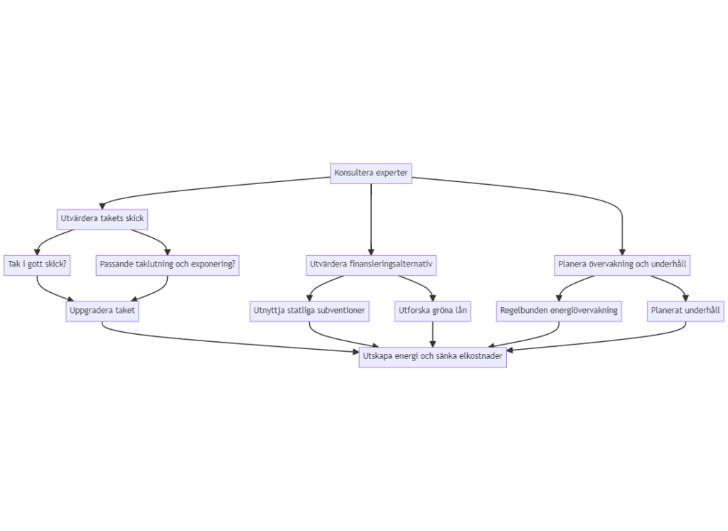
Kostnad och Finansiering: Installation av solceller innebär en initial kostnad. Det finns dock en rad finansieringsalternativ tillgängliga, inklusive statliga subventioner och gröna lån.

Takets Skick: Det är viktigt att undersöka takets skick innan du installerar solpaneler. Taket bör vara i gott skick och ha en lämplig lutning och exponering för solen.

Energiövervakning och Underhåll: För att säkerställa att solcellssystemet fungerar optimalt, bör regelbunden energiövervakning och underhåll genomföras.

Hur man tar beslutet om solceller i din bostadsrättsförening

Att ta beslutet att investera i solceller är en betydande åtgärd som kräver en del grundlig forskning och planering. För att starta processen, bör din bostadsrättsförening:

Informera och Engagera Medlemmar: Förståelse och stöd från medlemmarna är avgörande. Informera dem om fördelarna med solceller och hur det skulle påverka dem både ekonomiskt och miljömässigt.

Konsultera Experter: Anlita en expert på solenergi för att utvärdera er fastighet, förutsäga potentiell energiproduktion och ge en uppskattning av kostnaderna.

Att välja rätt solcellsleverantör för din bostadsrättsförening

Valet av rätt leverantör är avgörande för framgången med ditt solcellsprojekt. Försäkra er om att de har:

Tidigare Erfarenhet: Leverantören bör ha tidigare erfarenhet av arbete med bostadsrättsföreningar och kunna ge referenser från tidigare projekt.

Helhetslösningar: De bör kunna erbjuda en fullständig lösning, inklusive installation, underhåll och service.

Att utvärdera solcellernas prestanda

Efter att solcellerna har installerats är det viktigt att noggrant övervaka deras prestanda. Genom att regelbundet mäta och analysera energiproduktionen kan bostadsrättsföreningen identifiera eventuella avvikelser eller problem i systemet. Detta kan göras genom att använda övervakningsprogramvara eller anlita specialiserade företag som utför periodiska kontroller. Genom att vara proaktiva och snabbt åtgärda eventuella problem kan föreningen säkerställa att solcellssystemet fungerar optimalt och att medlemmarna får maximal nytta av den genererade solenergin.

Möjliga utmaningar med solceller för bostadsrättsföreningar

Även om fördelarna med solceller är många, är det också viktigt att överväga potentiella utmaningar. Till exempel kan fastighetens placering, takets lutning och skuggor påverka effektiviteten av solcellerna. Dessutom kan juridiska och administrativa frågor kräva expertis och noggrann planering.

Framtiden för solceller i bostadsrättsföreningar

Solcellstekniken utvecklas kontinuerligt och blir alltmer effektiv och kostnadseffektiv. Med den minskade kostnaden för solceller och ökande medvetenhet om miljömässiga fördelar blir det alltmer lockande för bostadsrättsföreningar att investera i solceller. Dessutom kan framtida innovationer och lagstiftning stimulera tillväxten av solcellsanläggningar i bostadsrättsföreningar. Med stöd från medlemmarna, rätt planering och expertis kan solceller spela en betydande roll i att forma en hållbar framtid för bostadsrättsföreningar och bidra till en renare och mer hållbar miljö för alla.

Juridiska och administrativa aspekter av solceller i bostadsrättsföreningar

Juridiska och administrativa aspekter är en annan viktig del av processen. Bostadsrättsföreningar behöver säkerställa att de följer alla relevanta lagar och bestämmelser, inklusive byggregler och eventuella krav på tillstånd. Dessutom kan administrationen av det genererade elnätet kräva ytterligare överväganden.

Cirkapris för solceller Storlek (kW) Yta (m²) Pris (kr)
Solceller inkl. installation 15 100 220 000
Solceller inkl. installation 20 130 300 000
Solceller inkl. installation 30 200 370 000

Sammanfattning

Investerar bostadsrättsföreningar i solceller, är det ett viktigt steg mot en mer hållbar framtid. Trots de initiala kostnaderna och utmaningarna kan fördelarna vara betydande. Genom att följa de ovan nämnda stegen kan bostadsrättsföreningar framgångsrikt implementera solceller och bidra till den globala övergången till förnybar energi.

Frågor och svar

Solceller kan hjälpa bostadsrättsföreningar att spara pengar på elräkningar, minska sin klimatpåverkan och öka fastighetens värde.

Det är viktigt att utvärdera takets skick, undersöka finansieringsalternativ och planera för regelbunden övervakning och underhåll av solcellssystemet.

Ja, det är möjligt att ansluta varje lägenhet till ett gemensamt el-abonnemang och ge lägenhetsinnehavarna tillgång till den egenproducerade solenergin.

Utmaningar kan vara att säkerställa rätt placering av solceller, hantera juridiska och administrativa frågor samt möta eventuella hinder som skuggor och takets lutning.

Bostadsrättsföreningar bör informera medlemmarna om fördelarna, konsultera experter, välja en pålitlig leverantör och noggrant överväga juridiska och administrativa aspekter innan de tar beslutet att investera i solceller.