Solcellsföretag

Vad du bör tänka på vid valet av leverantör

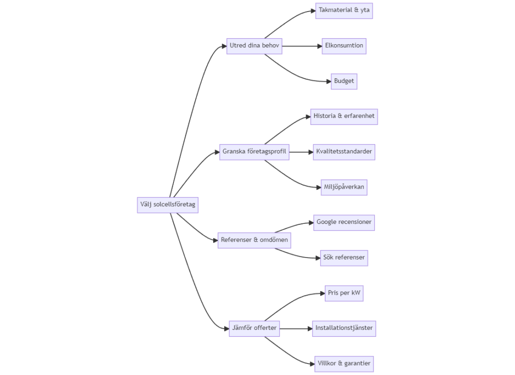
Solceller har blivit allt populärare bland privatpersoner under de senaste åren, vilket har lett till en ökad efterfrågan på solcellsföretag runt om i Sverige. Men när det kommer till att välja ett solcellsföretag att anlita för installationen, vad bör man tänka på? I denna artikel kommer vi att gå igenom några viktiga faktorer att överväga vid valet av solcellsföretag.

Garantier

När du köper solceller till din fastighet är det viktigt att kontrollera vilka garantier som gäller för solcellsanläggningen. Det finns tre huvudsakliga garantier att beakta:

  • Installationsgaranti: Denna garanti täcker eventuella brister i installationsarbetet och brukar vara giltig i cirka 2 år. Om det skulle uppstå problem, till exempel om en solcellspanel lossnar från taket på grund av felaktigt arbete, kan du åberopa garantin för att få det åtgärdat.

  • Produktgaranti: Solcellerna bör komma med en produktgaranti som vanligtvis sträcker sig över 10-15 år. Denna garanti skyddar dig om en solcellspanel slutar fungera eller går sönder av någon anledning och inte längre producerar elektricitet.

  • Effektgaranti: En effektgaranti innebär att leverantören garanterar att solcellerna inte tappar mer än 15-20 procent av sin effekt under garantitiden. Vanligtvis sträcker sig effektgarantin över 15-20 år, men vissa solcellsföretag kan erbjuda garantin under hela den beräknade livslängden för solcellsanläggningen, vilket är minst 25 år.

Priser och villkor

Priset på solcellerna är självklart en viktig faktor, och det är viktigt att hitta rätt balans mellan pris och kvalitet för din solcellsanläggning. När du jämför priser är det rekommenderat att fokusera på priset per kilowatt (kW). Du bör också ta med kostnaden för installationen, inklusive eventuell byggnadsställning och frakt, i din jämförelse.

Det är även viktigt att läsa igenom alla villkor för att undvika oväntade kostnader eller problem längre fram. Se till att du förstår vad som ingår i priset och vilka eventuella tilläggskostnader som kan tillkomma.

Solcellsföretag

Referenser och omdömen

På internet kan du hitta information om olika solcellsföretag, inklusive omdömen från tidigare kunder. Genom att läsa omdömen kan du få en bättre uppfattning om hur företaget och dess solceller har fungerat för andra människor. En bra startpunkt är att googla företagets namn och läsa omdömen från olika källor.

Om du inte hittar några omdömen om ett mindre solcellsföretag på nätet kan du istället be om referenser från tidigare kunder. På så sätt kan du få en direkt kontakt med personer som har erfarenhet av företagets arbete.

Jämförelse av solcellsföretag och offerter

Vid köp av solceller till din fastighet är det viktigt att jämföra olika solcellsföretag när det gäller produkter, leveransvillkor, garantier och priser. Genom att göra en noggrann jämförelse kan du enklare hitta den bästa solcellsanläggningen för dina behov.

Det finns ett stort antal solcellsföretag på marknaden, så det är viktigt att begära offerter från flera företag för att kunna jämföra villkor och priser. Innan du begär offerter, samla in följande information om din fastighet:

  • Takmaterial
  • Taklutning i grader
  • Årsförbrukning av el i kilowattimmar
  • Storlek på huvudsäkring
  • Tillgänglig yta för solcellsanläggningen

Solcellsleverantörer i Sverige

Eftersom efterfrågan på solceller har ökat markant de senaste åren finns det idag ett brett utbud av solcellsföretag i Sverige. Här är några exempel på svenska solcellsföretag:

  • Svea Solar
  • E.ON
  • Soldags
  • Vattenfall
  • Solkraft Sverige
  • Solinnovation
  • Nordpolen Energi
  • Cell solar
  • Solkompaniet

Dessa är bara några av de solcellsleverantörer som finns tillgängliga i Sverige. Det rekommenderas att begära in offerter från flera företag för att hitta den bästa lösningen för din solcellsanläggning.

Fördelar med att välja ett etablerat solcellsföretag

När du jämför solcellsföretag kan det vara fördelaktigt att välja ett företag med erfarenhet och etablerad verksamhet. Ett etablerat solcellsföretag har vanligtvis en stabil affärsmodell och har genomfört flera solcellsanläggningar tidigare. Detta innebär att de har erfarenheten och kunskapen för att hantera olika typer av installationer och kan ge dig rätt råd och support under hela processen.

Ett annat fördel med att välja ett etablerat solcellsföretag är att de oftast har en mer omfattande produktportfölj och kan erbjuda fler alternativ för din solcellsanläggning. De kan ha tillgång till de senaste teknologierna och erbjuder kanske mer avancerade system och energilagringslösningar. Dessutom kan de ha etablerade samarbeten med tillverkare och leverantörer, vilket kan ge dig fördelaktiga priser och bättre garantier.

Att tänka på Garantier Priser & villkor Referenser & omdömen
När du väljer solcellsföretag Installationsgaranti
Produktgaranti
Effektgaranti
Pris per kW
Kostnad för montering
Villkor
Googla företagets namn
Läs omdömen
Begär referenser
Fördelar med etablerade företag Erfarenhet & kunskap
Bredd i produktportfölj
Åtkomst till senaste teknologier
Samarbeten med tillverkare
Minska miljöpåverkan
Hög kvalitet & pålitlighet

Miljöpåverkan och kvalitetsstandarder

När du väljer ett solcellsföretag är det viktigt att överväga deras miljöpåverkan och vilka kvalitetsstandarder de följer. Solceller är en miljövänlig energilösning, men produktionen av solceller och tillverkningsprocessen kan vara energi- och resurskrävande. Genom att välja ett företag som är engagerat i hållbarhetsprinciper och arbetar för att minska sin egen miljöpåverkan kan du vara med och stödja en mer hållbar bransch.

Kvalitetsstandarder är också viktiga för att säkerställa att du får högkvalitativa solceller och en pålitlig installation. Kontrollera om företaget är certifierat enligt relevanta standarder och om de samarbetar med välrenommerade tillverkare. Detta kan ge dig extra trygghet och försäkra dig om att du investerar i pålitliga produkter och tjänster.

Genom att ta hänsyn till miljöpåverkan och kvalitetsstandarder kan du välja ett solcellsföretag som inte bara uppfyller dina energibehov, utan också bidrar till en mer hållbar framtid och ger dig högkvalitativa och pålitliga solceller för din fastighet.

Frågor och svar

Några viktiga garantier att överväga är installationsgaranti, produktgaranti och effektgaranti. Installationsgarantin täcker eventuella brister i installationsarbetet, produktgarantin skyddar mot defekta solceller och effektgarantin garanterar att solcellerna inte tappar mer än 15-20% av sin effekt under garantitiden.

Vid prisjämförelser bör du fokusera på pris per kW och även ta hänsyn till kostnaden för montering och eventuell byggnadsställning. När det gäller villkor är det viktigt att läsa igenom alla detaljer för att undvika oväntade kostnader eller problem längre fram.

Du kan hitta information och läsa omdömen från andra kunder genom att Googla företagets namn. Det finns även olika recensionsplattformar och forum där kunder delar sina upplevelser med solcellsföretag.

Etablerade solcellsföretag har oftast mer erfarenhet och kunskap, erbjuder ett bredare sortiment av produkter, har tillgång till senaste teknologier och kan ha etablerade samarbeten med tillverkare. Dessutom kan de ha en mer pålitlig affärsmodell och bättre möjligheter att hantera olika installationer.

Att välja ett solcellsföretag som är engagerat i att minska sin miljöpåverkan bidrar till en mer hållbar energiproduktion. Kvalitetsstandarder är viktiga för att säkerställa pålitlighet och att du får högkvalitativa solceller. Genom att överväga dessa faktorer kan du välja ett företag som är både miljömedvetet och erbjuder pålitliga produkter och tjänster.