Solfångare

Vad är solfångare?

Solfångare är en teknik som används för att absorbera och omvandla solenergi till värme. Denna miljövänliga teknik har blivit alltmer populär runt om i världen, eftersom den bidrar till minskade koldioxidutsläpp och har potential att minska energikostnaderna.

Så fungerar solfångare

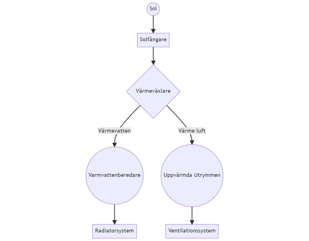
Solfångare består ofta av en mörk, absorberande platta som fångar upp och absorberar solstrålningen. Plattan är ofta täckt av ett transparent material, oftast glas, för att maximera insamlingen av solenergi. När solens strålar träffar den absorberande plattan omvandlas de till värme. Denna värme kan sedan transporteras och användas för olika ändamål, till exempel för att värma upp vatten eller luft.

Fördelar med solfångare

Solfångare har många fördelar. Först och främst, solfångare är en förnybar energikälla. Solenergi är en obegränsad resurs som inte bidrar till klimatförändringar eller luftföroreningar. Dessutom, eftersom solfångare kan producera värme även på kalla, molniga dagar, kan de vara en effektiv energikälla året runt.

Hur installerar man solfångare?

Installation av solfångare kan vara ett omfattande projekt och det är rekommenderat att det utförs av en certifierad installatör. Här är några av de steg som ingår i processen:

  1. Bedömning av platsen: Innan installationen börjar, måste installatören bedöma platsen för att avgöra om den är lämplig. Viktiga faktorer att överväga inkluderar takets struktur, orientering och lutning, samt eventuella skuggande objekt.

  2. Val av solfångare: Beroende på platsens egenskaper och dina energibehov, kommer du att välja den typ av solfångare som passar bäst.

  3. Installation: Efter dessa förberedelser kan installationen starta. Detta inkluderar att montera solfångaren på taket, installera rörsystem för att transportera värme och ansluta systemet till ditt hem eller din byggnad.

Typer av solfångare

Det finns två huvudtyper av solfångare:

  • Plana solfångare: Dessa är den vanligaste typen av solfångare och består av en platt, absorberande platta. De är oftast mindre effektiva än vakuumrör solfångare, men är billigare att installera.
  • Vakuumrör solfångare: Dessa består av en serie av vakuumisolerade rör. Varje rör innehåller en absorberande platta som värms upp av solstrålningen. Dessa solfångare är mer effektiva än plana solfångare, men är också dyrare att installera.
Solfangare

Underhåll av solfångare

Underhåll av solfångare är generellt lågt, men regelbundna kontroller rekommenderas för att säkerställa att systemet fungerar optimalt. Detta kan inkludera att rengöra solfångarna för att ta bort smuts eller snö, kontrollera rörsystemet för läckor, och övervaka systemets prestanda.

Kostnad och besparing med solfångare

Kostnaden för solfångare varierar beroende på flera faktorer, inklusive storleken på systemet, typen av solfångare, och installationskostnader. Dock, trots den initiala investeringen, kan solfångare generera betydande besparingar över tid.

Besparingarna från solfångare beror på flera faktorer, såsom mängden solenergi på din plats och dina nuvarande energikostnader. I många fall kan solfångare minska en stor del av dina värmekostnader.

Typ av Solfångare Funktion Fördelar
Plana solfångare Effektivt absorberar och omvandlar solenergi till värme genom en platt absorberande yta. Lägre kostnad och enkel installation. Fungerar väl i milda till måttliga klimat.
Rörformig solfångare Använder rör för att absorbera och överföra värme från solen. Har högre effektivitet, särskilt i kallare klimat och under molniga dagar.
Air solfångare Värmer upp luft istället för vätska, vilket kan användas för rumsuppvärmning eller torkning. Minimal risk för frysskador och enklare installation och underhåll.

Solfångare och framtiden

Med tanke på de ökande utmaningarna med klimatförändringar och fossila bränslen, är solfångare en lovande lösning för en hållbar framtid. Med kontinuerliga framsteg inom solenergiteknik, finns det stor potential för att solfångare blir ännu mer effektiva och kostnadseffektiva i framtiden.

Slutligen, solfångare är inte bara bra för miljön, utan kan också bidra till ekonomiska besparingar på lång sikt. Genom att investera i solfångare kan hushåll och företag minska sina energikostnader och bli mer självförsörjande när det gäller energiproduktion.

Frågor och svar

En solfångare är en enhet som omvandlar solljus till värme. Den absorberar solenergi, värmer upp en vätska som cirkulerar i systemet, och denna värme kan sedan användas för att värma upp vatten för hemmabruk eller stödja uppvärmningssystem.

Ja, solfångare är effektiva även under molniga dagar och på vintern, även om deras effektivitet naturligtvis är högre på soliga dagar. Deras prestanda kan dock påverkas av geografisk plats, installationens vinkel och temperatur.

Kostnaden för installationen av en solfångare varierar beroende på flera faktorer, inklusive storlek och typ av solfångare, plats för installation, och om det finns behov av att integrera med befintliga värmesystem. Generellt sett kan du förvänta dig att betala någonstans från 20,000 till 100,000 kronor.

Återbetalningstiden för investeringen i en solfångare beror på flera faktorer, inklusive systemets kostnad, den mängd värme som genereras, och den aktuella kostnaden för energi. Med rätt förutsättningar kan investeringen betala sig på mellan 10 och 20 år.

Solfångare är generellt sett lågunderhållsenheter. De bör dock regelbundet kontrolleras för att säkerställa att de fungerar effektivt och för att upptäcka eventuella problem tidigt. Detta kan innefatta rengöring av panelerna och kontroll av vätskenivåer och pumpsystem.